
参考标准:
注: 关于产品购买、技术维护等服务,欢迎致电! 联系我们
一、概述
操作台(或称控制台)是高压试验变压器的配套设备。与试验变压器一起作耐压和泄漏试验。本产品符合电力行业标准:DL/T848.2-2004。
二、主要特点
本系列产品具有外形美观、体积小、重量轻、操作简单、使用维修方便等特点。
本系列操作台是由接触式调压器及控制、保护、测量、信号电路组成。通过接入220V/380V工频电源,调节调压器的输出电压(即试验变压器的输入电压)取得所需要的试验高电压(被试品的耐压值)。
三、技术参数
调压器 | 电源 | 输出 | |||
容量(KVA) | 相数 | 电压(V) | 频率(HZ) | 电压(V) | 电流(A) |
7 | 1/2 | 220 | 50 | 250 | 28 |
10 | 2 | 380 | 50 | 430 | 23.3 |
14 | 2 | 380 | 50 | 430 | 32.6 |
20 | 2 | 380 | 50 | 430 | 46.5 |
30 | 2 | 380 | 50 | 430 | 69.8 |
40 | 2 | 380 | 50 | 430 | 93 |
50 | 2 | 380 | 50 | 430 | 116 |
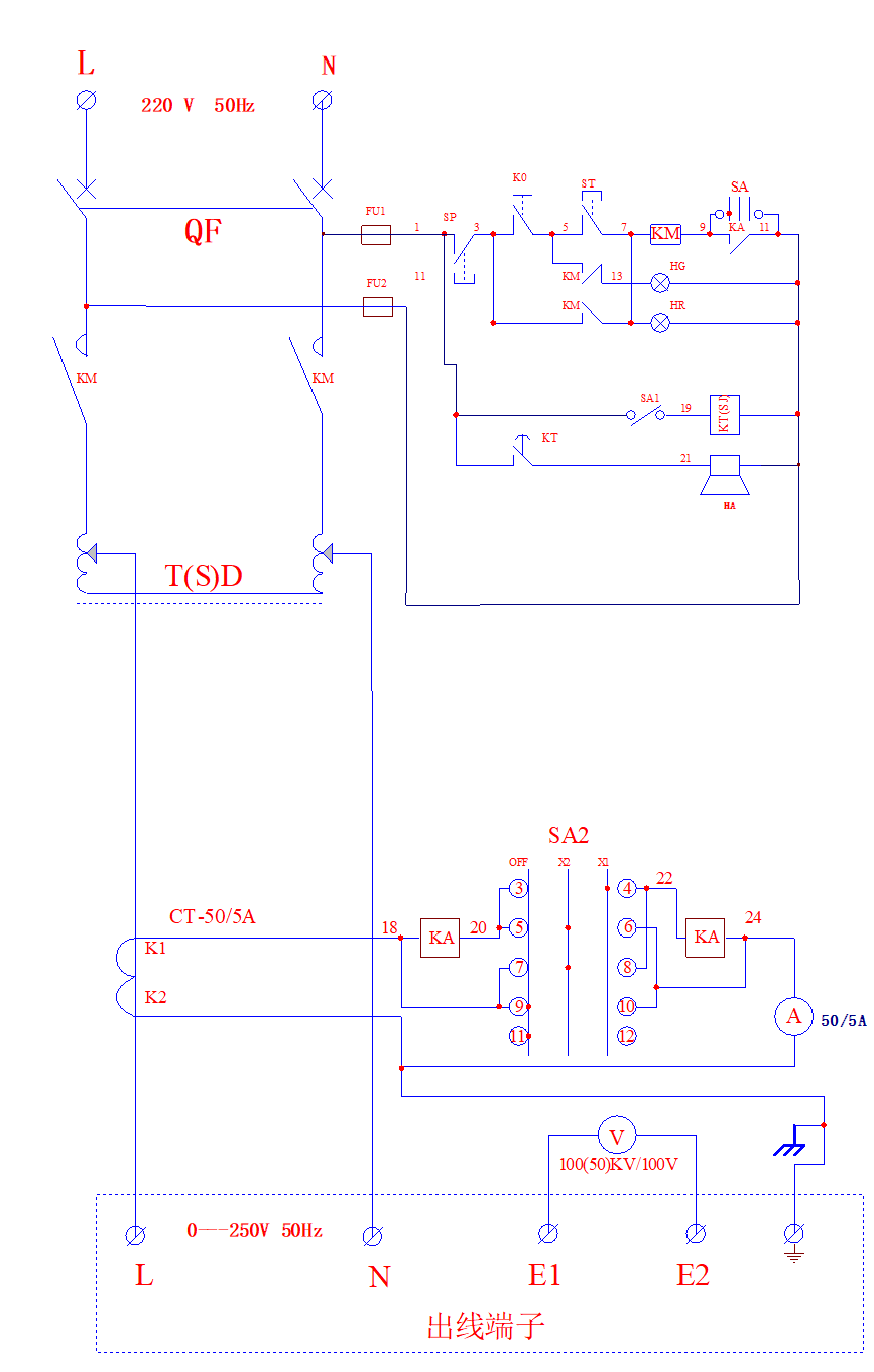
四、与高压试验变压器接线示意图
五、操作说明
1.按图所示的接线方式将操作台与试变连接起来,注意不要忘记接地线。仔细检查后,即可通电试验。
2.接通电源,将调压器手轮旋至零位处,零位开关合上,电源指示灯亮(表示调压器输出为零)。
3.按下启动按钮,接触器吸合,调压器受电,同时电源指示灯灭,工作指示灯亮。
4.顺时针缓慢均匀地旋转调压器手轮,并密切注视电压表读数,当升到所需电压值时应停止旋转手轮,打开计时开关,时间继电器开始计时,试验到所需的时间后,台内发出报警声,提示试验时间已到。及时反向旋转手轮,直到调压器回至零位。
5.试验完毕后,按下停止按钮,接触器断电,工作指示灯灭,电源指示灯亮。
6.本装置设有过流保护,根据被试品正常试验所需的过流值用转换开关选择过流继电器。继电器出厂时按额定值的80%整定,使用小负载时,应根据负载电流重新整定,确保设备安全。被试品在升压过程中,如发生击穿短路过流时,过流继电器动作,电源被切除,说明产品不合格,此时应将调压器旋至零位。
六、使用与维护
1.开箱时应检查设备的完好与否;特别是接线端子是否松动,调压器的碳刷与调压器表面是否接触良好。
2.严格按操作程序操作,在使用前请仔细阅读说明书。
3.长期不用,在重新使用前应用2500V兆欧表检查主回路对地绝缘电阻,其值不应低于1.5MΩ。
补充说明:
过流动作设定值=过流继电器刻度盘读数×K
其中K为电流倍率转换/切除(-SA)开关的状态值,分别为1、2、∞,开关处于×1、×2位置的K值分别为1、2,切除位置为+∞(一般不使用“+∞”档),因为这样会使变压器失去过流保护而导致设备损坏。
七、配件清单
1.连接线 1套(5根)
2. 电源线 1根
3.使用说明书 1份
4.产品合格证 /保修卡 1份
八、售后服务
本公司产品保修一年,三年维修,一年内产品质量出现问题,请及时与我公司联系,公司负责免费维修,超过一年,按成本收取少量费用。