
参考标准:
注: 关于产品购买、技术维护等服务,欢迎致电! 联系我们
一、概述
GPNYX工频耐压箱采用一体化设计,体积小、重量轻,更加方便运输及随身作业。耐压箱的过流保护由电流继电器整定,高压输出、直读仪表、操作与耐压箱融为一体,因而操作简单、实用可靠。
二、基本参数
1. 容 量:5KVA
2. 输 入:AC220V±10%
3. 输 出:AC 5KV
4. 低压电流:25A
5. 高压电流:1000mA
6. 仪 表:5KV/100V
7. 重 量:约40Kg
三、使用环境
1、环境温度:0℃--40℃
2、海拔高度:低于1000m
3、相对湿度:≤85%
4、工作场所应无严重影响绝缘化学尘埃和爆炸性介质。
四、主要特点
本耐压箱由接触式调压器、控制、测量、保护电路及试验变压器组成,操作简单,使用维修方便。
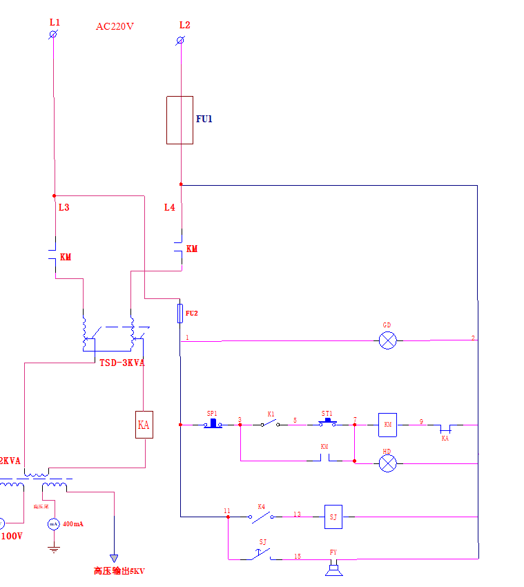
五、原理图

六、使用方法
1、电源线接入220V交流电源,将电源开关合上,耐压箱通电。此时电源指示灯(绿灯)及零位指示灯(黄灯)亮,如零位指示灯不亮,请将调压器逆时针旋转回至零位。
2、按一下“启动”按钮,此时工作指示灯(红灯)亮,顺时针慢慢转调压器手轮升压,同时应密切注视高压电压表,升至所需值时停止旋转手轮,按下计时开关,时间继电器启动(预先设置好的耐压时间)。试验时间到时,应迅速将调压器逆时针旋转回零,并按一下“停止”按钮,接触器断电,工作指示灯灭,电源指示灯亮,关断电源开关,才能解除工作联线,试验完毕。
3、本试验台低压过流值设定为0~10A,耐压箱设有过流保护,根据试品正常试验所需的过流值整定,出厂时按额定值80%整定,在升压过程中,如发生击穿短路过流时,过流继电器动作,应先切除电源,将调压器旋至零位。
4、试验过程中耐压箱有高压电流、高压电压指示必须可靠接地,如接地不好,禁止使用。
七、注意事项
1、开箱时应检查设备外观是否完好,表计、调压器及接线是否松动。
2、长期不用,在重新使用前应用2500V兆欧表检查对地主绝缘,电阻值应≥1.5MΩ。
八、运输、贮存
■运输
设备需要运输时,建议使用本公司仪器包装木箱和减震物品,以免在运输途中造成不必要的损坏,给您造成不必要的损失。
设备在运输途中不使用木箱时,不允许堆码排放。使用本公司仪器包装箱时允许最高堆码层数为二层。
运输设备途中,面板应朝上。
■贮存
设备应放置在干燥无尘、通风无腐蚀性气体的室内。在没有木箱包装的情况下,不允许堆码排放。
设备贮存时,面板应朝上。并在设备的底部垫防潮物品,防止设备受潮。
九、开箱及检查
■开箱注意事项
开箱前请确定设备外包装上的箭头标志应朝上。开箱时请注意不要用力敲打,以免损坏设备。开箱取出设备,并保留设备外包装和减震物品,既方便了您今后在运输和贮存时使用,又起到了环保节能的作用。
■检查内容
开箱后取出设备,依照装箱单清点设备和配件。如发现短少,请立即与本公司联系,我公司将及时为您提供服务。
十、装箱清单
1、工频耐压箱 1台
2、电源线 1根
3、高压试验线 1根
4、接地线 1根
5、产品说明书 1本
6、产品合格证/保修卡 1份
十一、售后服务
本公司产品保修一年,终身维修,一年内产品质量出现问题,请及时与我公司联系,公司负责免费维修,超过一年,按成本收取少量费用。